LINEAR ADDITION OF THREE DIGIT –
METHOD OF SOLUTION - At first between three numbers take first two numbers and make it add and after that take that summation and add with third number and get ultimate total value which is the result.
Problem & Solutions
1) 3 + 5 + 4 = ?

Solution- Make add first two digit ‘3‘ & ‘5‘ , result should be ‘8‘, now add ‘8‘ with ‘4‘. Now result of addition of these three digits are ‘12‘ and this is the actual answer.
2) 6 + 7 + 5 = ?

Solution - Make add first two digit ‘6‘ & ‘7‘ , result should be ‘13' , now add ‘13‘ with ‘5‘. Now result of addition of these three digits are ‘18‘ and this is the actual answer.
3) 9 + 8 + 9 = ?

Solution - Make add first two digit ‘9‘ & ‘8‘ , result should be ‘17‘, now add ‘17‘ with ‘9‘. Now result of addition of these three digits are ‘26‘ and this is the actual answer.
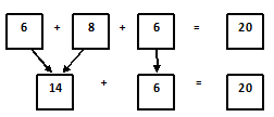
4) 6 + 8 + 6 = ?

Solution - Make add first two digit ‘6‘ & ‘8‘ , result should be ‘14‘, now add ‘14‘ with ‘6‘. Now result of addition of these three digits are ‘20‘ and this is the actual answer.
5) 7 + 5 + 5 = ?

Solution - Make add first two digit ‘7‘ & ‘5‘, result should be ‘12‘, now add ‘12‘ with ‘5‘. Now result of addition of these three digits are ‘17‘ and this is the actual answer.